HRIS人力資源信息系統選型要明確哪些需求?
2022-04-20 18:15:48 瀏覽:2799 咨詢電話:400-1800-278在企業加速數字化轉型的背景下,基本具有一定規模的企業都需要規劃人力資源系統,實現人力資源管理的數字化轉型,那HRIS人力資源信息系統選型要明確哪些需求?
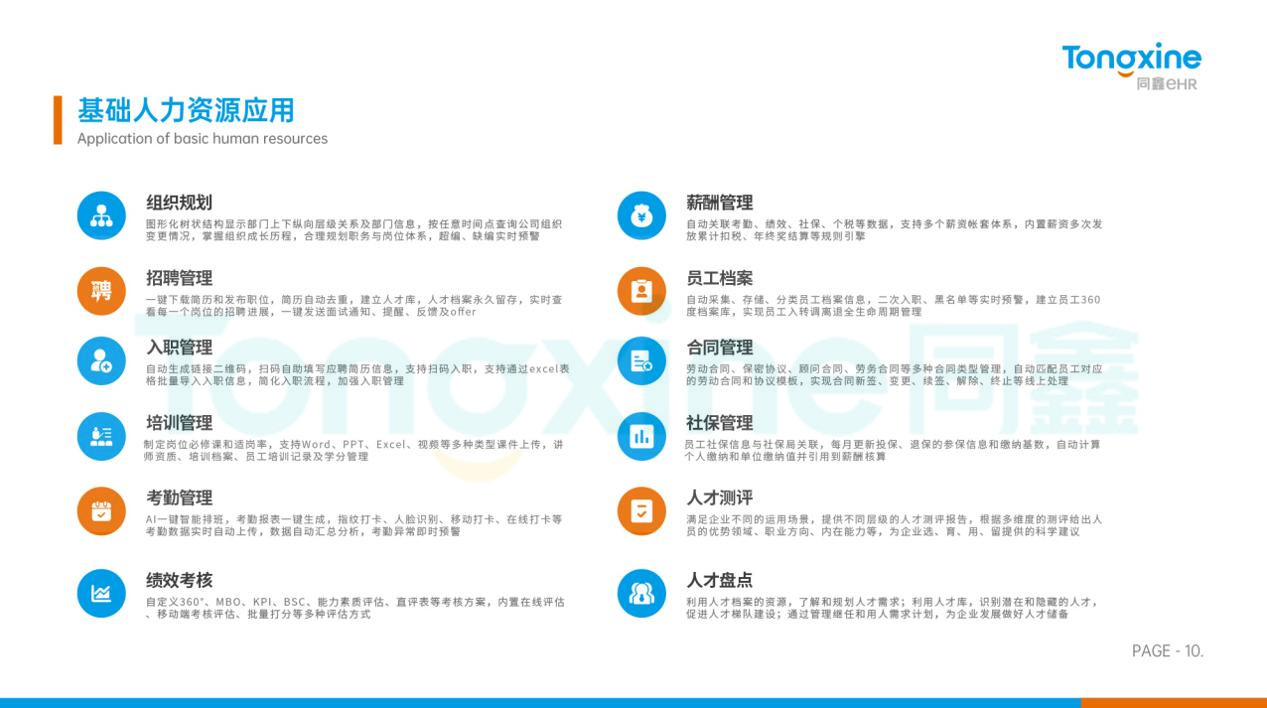
隨著企業人員規模的增長和業務應用場景增多,如果HRIS人力資源信息系統還只是具備人事記錄,解決基礎人力資源事務管理功能,那對于企業來說是遠遠不夠的。
現代企業對人力資源效益十分看重,對人力資源信息系統亦有更高要求,系統選型一定是圍繞需求來開展的,一般將需求劃分為3個層次,企業在選型前要明確以下方面的需求:

業務級需求:人力資源信息系統首先是為企業人力資源業務服務的,所以企業HR管理要達到哪些業務目標、有哪些管理痛點需要系統解決、需要實現哪些功能,需要對哪些業務系統進行整合,以及有哪些硬性標準與條件等需求都要梳理清楚。
用戶級需求:隨著企業數字化管理的深入,人力資源信息系統不僅是人力資源部門應用,所以還要考慮其他用戶的需求,例如不同用戶(員工、高管等)使用系統來輔助完成哪些工作,對質量要求如何,用戶群及所處的使用環境方面有何特殊要求。
開發級需求:人力資源信息系統開發語言、數據庫有哪些限制,是否需要支持國產化,有哪些系統和硬件設備需要進行堆積,IT人員維護期間有什么要求等等。
同時在HRIS人力資源信息系統選型過程,要有長遠思維,做好未來規劃,避免不具備擴展性的系統。同時要注重系統的靈活性,還要避免要求企業適應系統固化的需求。
同鑫科技是國內專業的適HRIS人力資源信息系統廠商,22年一直深耕人力資源信息化建設,服務企業超過6000+,積累了豐富成功經驗,能全國提供HR系統,能為不同行業提供成熟的系統方案,若有興趣進一步了解歡迎聯系同鑫科技。
更多HR系統相關資訊:


