企業升級人力資源管理系統有什么價值?
2021-12-06 17:30:32 瀏覽:1876 咨詢電話:400-1800-278企業在不斷發展壯大的過程,其人力資源管理需求也在不斷變化,以往的舊系統往往無法滿足需求,但是更換新的系統要投入較大成本,那企業升級人力資源管理系統有什么價值?
傳統的人力資源管理系統更多是幫助企業解決繁瑣的事務管理難題,而且舊的架構在使用上缺乏靈活性,亦難以擴展全員使用,無法滿足現代企業靈活高效和人才管理需求,所以人力資源管理系統升級成為很多企業考慮的問題:

企業升級人力資源管理系統的價值:
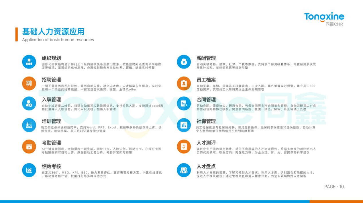
1、目前市場上人才競爭十分激烈,很多企業都開始重視員工的發展和人才管理,所以新的人力資源管理系統是基于現代人力資源管理體系進行設計,在功能上全面涵蓋了組織與崗位、素質模型、招聘管理、培訓管理、績效管理、薪酬管理等模塊,實現了各模塊之間的緊密銜接和相互貫通,有效支撐了組織人才開發與管理,能夠幫助企業提升組織績效、發揮人才價值。
2、傳統的C/S架構系統使用十分不靈活,還會受到局域網的應用限制,對于多地分布的集團企業無法滿足集中管控需求,而新一代的人力資源管理系統采用B/S架構,可以擺脫地域限制,隨時隨地通過瀏覽器登陸網頁使用。在B/S架構模式下,如流程審批、領導桌面、員工自助、經理自助等應用能夠更好發揮作用,幫助企業縮短流程周期、節約成本、提高效率、規范管理的目標。
3、現在新型的人力資源管理系統還具備移動端應用,能夠通過移動端搭建全員參與的人力資源管理平臺,實現了員工、直線經理、HR、高層的全員參與,能夠在線完成信息查詢及各項業務申請與審批,如人事制度和個人信息的查詢,員工轉正申請,培訓報名,績效目標制定,上級在線審批,支持領導輔助決策等,從而為企業搭建起高效的全員溝通平臺。
企業的人力資源管理觀念在不斷進步,人力資源管理體系也在不斷發展,為了更好協助企業發揮人力資源價值效益,升級人力資源管理系統十分重要。同鑫目前已成功助力多家企業的人事管理數字化建設,若有興趣進一步了解歡迎聯系同鑫科技!
更多人力資源管理系統相關資訊:


