印尼人力資源系統
在勞動力人口和成本方面,東南亞市場優勢開始顯現,印尼具有顯著的任何紅利和原料優勢,制造業勞動力成本低,越來越多中國企業在印尼建廠,利用印尼的資源和市場優勢,降低生產成本,提高競爭力,為了更好地管理印尼工廠員工,企業需要專業的印尼人力資源系統。
印尼人力資源系統廠商推薦:

同鑫科技24年一直專注數字化的HR系統軟件開發定制,在國內有6000+成功企業案例,目前向東南亞地區持續擴張,在印尼、越南、泰國等有大量案例,同鑫的合作為了滿足客戶集團化管理需求,同鑫開發出了印尼版人事考勤系統產品,支持多語言,可以提供印尼語言版本,已有多個成功印尼工廠案例,是國內少數能夠為提供印尼人事考勤系統的專業廠商。
同鑫印尼人力資源系統軟件產品介紹:

多語言版本:印尼HR系統支持中文、英語、越南語、印尼語等多語言,幫助國內企業有效管控印尼工廠。
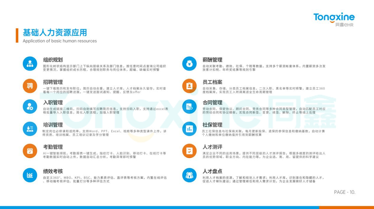
人員管理系統:員工職業生命周期管理,生成360°員工簡歷信息,包攬員工從入職到離職的工作和異動信息全記錄,實現入轉調離流程化管理。
考勤管理系統:可對釘釘、企微、中控考勤機等多種系統設備進行對接、支持指紋、人臉、IC卡、移動端等打卡方式,實時記錄考勤軌跡、支持多種班制,一鍵智能排班,加班休假調休管控、自動統計考勤數據,可與薪資計算完美聯動。
薪酬管理系統:支持多種薪酬體系,可自動關聯考勤、定薪、績效、社保、獎懲等數據,可以滿足印尼的政策薪稅制度,準確處理薪資計算、自定義各類統計表、匯總表、分析表提供人力成本分析。
行政后勤系統:印尼HR系統還可以解決企業后勤事務管理難題,支持制造業工廠的門禁管理、宿舍管理、食堂消費管理、車輛管理等多個方面,可將企業后勤事務進行信息化管理,可有效提升效率為HR減輕負擔。
流程審批系統:員工入轉調離、考勤、調薪、日常事務等人事流程的完全內置化,流程可隨需配置,輕松實現人事、財務、行政等流程審核辦理,系統自動提醒相關人員盡快審批,隨時隨地完成協同審批,無紙化高效率。
同鑫可以提供專業的印尼HR系統,解決印尼制造企業的人員管理、考勤管理、薪資計算、宿舍管理、食堂消費等人力資源和后勤方面管理難題,目前亦有大量成功的印尼企業案例,可以實現快速實施交付,若有興趣進一步了解歡迎聯系同鑫科技。


